Visitor No. 40373
Cypress Semiconductor社PSoC Creator 関連のメモです。ここでは、PSoC4を使用しますが、PSoC3, PSoC5でも同じです。
目次 †
コメント欄 †
コメントはありません。 Comments/PSoC Creator?
メモ †
PSoC4ファミリー(ARM Cortex-M0版PSoC)の選択 †
ADCがSAR 1個だけであることを除くと低消費電力で使いやすい。BluetoothLE搭載版もある。
- CY8C4000ファミリ:クロック16MHz, フラッシュ16kB, シリアルポートはI2Cのみ(送信用ソフトウエアUARTはあり)
- CY8C4100ファミリ:クロック24MHz, フラッシュ32kB, I2C/SPI/UART2個, LCD, 12bit-ADC
- CY8C4200ファミリ:クロック48MHz, フラッシュ32kB, DMA, I2C/SPI/UART4個, CAN2個, LCD, 12bit-ADC, プログラマブルロジック
電源構成 †
VDDD, VDDA, VDDR, VCCDなどいろいろあって忘れそうなのでデータシートを要約。
- 電源電圧は、1.8-5.5V
- Bluetoth LE搭載ファミリは、1.9-5.5V(1.9V以下でも動作するが、BLEは停止)
- 内部LDOはデフォルトで有効
- 無効にした場合は、VDD1.71-1.89V、VCCDとVDDDをショートする
低消費電力モード †
近年のMCUには、電力モードを切り替えるコマンドが用意されている。PSoCでは、チップ全体の電力モードの他に、回路モジュールの電源ON/OFFをファームウエアで個別に切り替えることができる。全体の電源モードには、下記の5段階が用意されているが、定期的に動作させてデータを取得する場合は、スリープまたはディープスリープが使用できる。ごく希に、外部からの何らかのイベントで動作させる場合には、ハイバネートかストップが有用。ここでは、PSoC 4 の電力モードについて、データシートをまとめておく。
モード | 消費電力 | アクティブへの復帰方法 |
アクティブ | 1.3mA - 14mA | - |
スリープ | 1.0mA - 3mA | 任意の割り込み |
ディープスリープ | 1.3uA - 15uA | GPIO, WDTタイマー, I2C, コンパレータ, 外部リセットピン |
ハイバネート | 150nA - 1uA | GPIO, コンパレータ, 外部リセットピン |
ストップ | 20nA - 80nA | Wakeupピン, 外部リセットピン |
MiniProg3の接続 †
純正の書き込み器MiniProg3によるPSoC生チップのプログラムに関する覚え書き。もっとも、MiniProg3は値段が高いので、マニアには敬遠されているらしい。PSoC Programmerを起動して、Utilitiesタブからファームウエアをアップデートしておく(古いファームウエアだと、Power Cycleモードが使用できないと聞いている)。
- プログラムとデバッグにSWD(ARM Serial Wire Debug)を利用する
- どのポートがSWDかは、データシートでSWDを検索する
- SWDポートは汎用IOと共有なので、プログラム専用にするとSWD_IO, SWD_CLKを割り当てた2ポート分の汎用IOが使えなくなることに注意
スイッチとLED(開発の流れ) †
学部生、卒研生向け、プログラムとデバックの手順解説。ここでは、CY8CKIT-142 PSoC4 BLEモジュール(CY8C4247LQI-BL483搭載、技適認証済み)を使用しましたが、BLEを使わないなら PSoC4 CY8C4245あたりでも。
- PSoC外部の回路製作
- 下図のようなタクトスイッチを押すとLEDが点灯する回路例を考える。電源VDDDは、MiniProg3から供給(VTARG)する。
- PSoC内部の回路設計
- PSoC Creatorを起動
- File - New - Project...
- Taget device = PSoC4, PSoC4200BLE (使用するデバイスに合わせて) - Nextボタン
- Empty schematic - Nextボタン
- Workspace name, Location, Peoject nameを適当に設定 - Finishボタン
- 右欄のComponent Catalog - Cypressタブ - Ports and Pins - Digital Input Pin と Digital Output Pin をドラッグして各1個づつ回路図シート(TopDesign?.cysch)に配置
- Componentを選んでComponent Catalog下のOpen datasheetの文字をクリックまたは配置した部品を右クリックして、ポップアップメニューから Open Datasheet... を選ぶと、選んだComponentのデータシートが表示され、Find Code Example...を選ぶとプログラム例のリストが表示される
- ここでは内部回路を作成しないので配線を行う必要はないが、回路の配線が必要な場合は、回路図欄左端のツールボックスで
- 回路図に配置したPinのシンボルをダブルクリックして、下記のように設定 - OKボタン
- HW connection: プログラム制御の場合チェック無し、回路制御の場合☑有り
- Drive mode: 出力回路の設定。スイッチ入力の場合はResistive pull up (押さないときHighとする)、LED点灯の場合はStrong
- Initial drive state(初期状態のHigh, Lowに合わせる)
入力ピン

出力ピン

- 左欄のWorkspace Explorer - Sourceタブ - Design Wide Resource - Pins をダブルクリック
- 右欄のPin_1, Pin_2 をピンアサイン図(Design01.cydwr)のポートP2[2], P2[3]にそれぞれドラッグするか、右欄のPort列のドロップダウンリストから、割り当て先のポートP2[2], P2[3]を選択する
- プログラムの作成
- 左欄のWorkspace Explorer - Sourceタブ - Source Files - main.c をダブルクリック
- 下図のようにmain.cのプログラムを入力
- 通常、無限ループ for(;;) の上には、電源投入時の初期化処理のコードを入力し、for(;;)ループの中に通常のプログラムを入力する
- CyGlobalIntEnable?; では、CPUへの割り込みを許可している(このプログラムでは割り込みを使用しないので、無くてもよい)
- Pin_2_Write(!Pin_1_Read()); では、Pin_1の状態(H or L)を読み取り、Pin_1の否定をPin_2に出力している
- ツールバーの Build ボタンをクリックして、プログラムをビルドする
- プログラムの書き込み
- MiniProg3を回路基板のピンヘッダに挿す
- メニューより、Debug - Select target and program...
- MiniProg3を選択
- Port Settingボタンをクリックし下図のように設定して、OKボタンをクリック
- PSoC 4200 BLE CY8C4247LQ*-BL483(ターゲットのデバイス)を選択して、OK/Connectボタンをクリック
- MiniProg3から電源供給されているので、MiniProg3を挿したままで動作確認を行う
PSoC Creatorのデバッグ機能は、非常に便利で、プログラム、動作確認、
- ツールバーの Debugボタンをクリックすると、プログラムの書き込みが行われ、続いてデバッグモードになる
- プログラムコードが表示されているウインドウ左側のグレーの列をクリック
- プログラムの行に赤丸が付いて、ブレークポイント(プログラムを一旦停止させる場所)が設定される
- Step Overボタンをクリックして、関数毎にプログラムを実行して動作を確認する
- Step Into で、関数内部に入り、Step Out で関数の実行前に戻る
- タクトスイッチを押しながら Step OverボタンをクリックするとLEDが点灯する
- Stop Debuggingボタンで、デバッグモードを一旦終了し、上図のようにプログラムを追加(例として変数の内容を確認してみる)
- 再度、Debugボタンをクリックし、動作を確認する
- 下の方の Localsタブをクリックすると、変数 x の値が表示される
- Step Overボタンをクリックすると、xの値がインクリメントされることが確認できる
- Registersタブをクリックすると、各種レジスタの内容が表示される
- 注意:変数に値を代入しても、値がプログラム中で使用されない場合は、Localsに変数が表示されない
I2C LCDと電源制御 †
小型キャラクタ液晶ディスプレイの使用例。3.3V動作、I2C接続の Xiamen Zettler Electronics社 AQM0802A-RN-GBW を使用。秋月でピッチ変換キット(AE-AQM0802)が販売されている。また、電源制御例を示す。LCDは低消費電力だが、1mA程度消費するので、小容量バッテリーや環境エネルギー駆動の場合、スイッチを押したときだけ表示し、しばらく表示したら電源を切る。電源は、PSoCのGNDとは分離されたCGNDラインに接続し、CGNDをPSoCのIO(オープンドレイン)でON/OFFする。VDDはON/OFFせず、パスコンに充電した状態を保つ。
- I2C (SCB mode), Character LCD with I2C interface, Digital Bidirectional Pin 2個, Digital Input Pin, Digital Output Pin を配置する。I2Cの設定を Show I2C terminals に設定してからI2CモジュールとDigital Bidirectional Pin の配線を行う。
- I2C_LCDの設定
- LCDのスレーブアドレスは、0x7C(データシートで要確認)
- 基本コマンドはデフォルトで設定されているので、カスタムコマンドを追加する。
- ContrastSet?のCMD byte 2 = 0x70 の1桁目(0)を変更すると、コントラストが変えられる。
- Digital Bidirectional Pinの設定(I2C_SCL, I2C_SDA)
- 外付けプルアップ抵抗を使用しない場合は、PSoCのピン設定を Resistive pull up にする。外付けプルアップ抵抗(LCDモジュール変換基板に搭載)を使用する場合は、Open drain, drives low にする。
- Digital Output Pin, Digital Input Pinの設定(CGND_1, SW_IN_1)
- CGND_1は、Open drain, drives low(出力がLowでない時は、オープンとなり電流が流れない)。
- SW-IN_1は、Resistive pull up(スイッチを押さないときはHigh、スイッチを押すとLow)。
- main.cの記述
- SW_IN_1_Read()でスイッチを読み取り、LowだったらCGND_1をLowにしてLCDの電源を入れる。
- LCDの初期化、カーソル位置設定、文字の出力を行い、一定時間待ってから、CGND_1をHighにしてLCDの電源を切る。
#include "project.h"
void I2C_LCD_Init(void) {
CyDelay(40u); //40ms waiting
I2C_LCD_1_FunctionSet_Nor();
I2C_LCD_1_ReturnHome();
I2C_LCD_1_FunctionSet_Ext();
I2C_LCD_1_InternalOscFrq();
I2C_LCD_1_ContrastSet();
I2C_LCD_1_PwrIconContrast();
I2C_LCD_1_FollowerCtrl();
CyDelay(200u); //200ms waiting
I2C_LCD_1_FunctionSet_Nor();
I2C_LCD_1_DisplayOn();
I2C_LCD_1_Clear();
I2C_LCD_1_EntryModeSet();
//I2C_LCD_1_WriteControl(0x0fu); //Disp:On Cursor:On Position:On
}
void I2C_LCD_Location(uint8 row, uint8 column) {
if(row == 0){
I2C_LCD_1_SetDDRAM(0x80u + column);
}else{
I2C_LCD_1_SetDDRAM(0xC0u + column);
}
}
int main(void)
{
CyGlobalIntEnable; /* Enable global interrupts. */
// LCD CGND = Low
CGND_1_Write(0);
// Initiallization of I2C and LCD
I2C_1_Start();
I2C_LCD_1_Start();
for(;;)
{
// LCD CGND = Low
if(!SW_IN_1_Read()) {
CGND_1_Write(0);
I2C_LCD_Init();
CyDelay(100u);
// LCD output
I2C_LCD_Location(0u,0u);
I2C_LCD_1_PrintString("Enjoy,");
CyDelay(1000u);
I2C_LCD_Location(1u,0u);
I2C_LCD_1_PrintString("PSoC4!");
CyDelay(1000u);
I2C_LCD_1_Clear();
// Software delay loop (ms)
CyDelay(1000u);
// LCD CGND = High
CGND_1_Write(1);
}
}
}
UART †
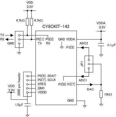
PCや無線モジュールとの標準的な接続方法の例。TXとRXは互いにクロスさせることに注意。プルアップ抵抗は、PSoCの入出力ピンで設定することもできるが、外部抵抗の使用が推奨されている。複数トークンを含む場合の受信処理は、ADCとIDACの項を参照。写真は、PCとの接続テストに使用した USB-Serial変換モジュール(スイッチサイエンス FTDI USBシリアル変換アダプター Rev.2)。
- UART(SCB mode)を配置し、rx_inにDigital Input Pin, tx_outにDigital Output Pin を配線接続する
- UARTには下記の3種類がある。UART (SCB mode)は、ハードウエアリソースを消費しないが、ピン配置に制約がある。
- Software Transmit UART: CPUを使って実行する。送信専用。
- UART (SCB mode): SCB(シリアル通信用ハードウエア)で実装する。
- UART:UDB(汎用ディジタルブロック)を使って実装する。
- UART(SCB mode)の設定
- ここでは、Baud rate = 115200bps, Oversampling = 8 に設定。クロック周波数との関係により、実際の通信速度には、誤差が発生するので、誤差が 2.5% より小さくなるように、適当なOversamplingを設定する。実際の通信速度は、Applyボタンをクリックすると、Baud rateの右側に表示される。
- 入出力ピンの設定
- 外付けのプルアップ抵抗を想定し、ここではプルアップしない。
- main.cの記述
- UARTポートから文字列を受信し、Received Data = に続けてエコーさせる例。
- ここでは、受信デリミタとして、CR (0x0d)を使用し、送信には、CR+LF (0x0d, 0x0a)を使用している。
- UartGetChar?()は、バッファにデータが無いときに、NULL (0x00)を返すので、CRを検出するまで、NULLは読み飛ばしている。
- ヒント:1回のRXバッファ読み出しまでに、全データを受信しているとは限らないため、CRを検出するまでNULLデータは読み飛ばす必要がある。また、読み出し用文字配列は、前回のデータを消すためNULLで初期化する必要がある。
- FTDT USB-Serial変換器を接続した状態では、PSoCの書き込み時にエラーが発生することがあるので、変換器を外してから書き込む。
#include "project.h"
int main(void)
{
CyGlobalIntEnable; /* Enable global interrupts. */
// Initiallization of UART module
UART_1_Start();
UART_1_UartPutString("UART with PSoC \r\n");
uint32 rxData;
uint8 ptr;
char strData[] = "";
for(;;)
{
// Checking ASCII char in RX buffer
// If you need to check non-ASCII code, use UartGetByte()
rxData = UART_1_UartGetChar();
if(rxData) {
memset(strData, '\0', strlen(strData));
ptr = 0;
// Read until CR delimiter
while(rxData != 0x0d) {
if(rxData != 0x00) {
strData[ptr] = rxData;
ptr++;
}
rxData = UART_1_UartGetChar();
}
// NULL termination
strData[strlen(strData)] = '\0';
// Clear RX buffer and RX FIFO
UART_1_SpiUartClearRxBuffer();
// Echo of RX data
UART_1_UartPutString("Received Data = ");
UART_1_UartPutString(strData);
UART_1_UartPutString("\r\n");
}
}
}
ADCとIDAC †
GPIO割り込みとディープスリープ †
GPIOピンにつないだスイッチによる、ディープスリープモード(または他の低消費電力モード)からの復帰の例。
WDT割り込みとディープスリープ †
WDT (Watchdog Timer)による、ディープスリープモード(またはスリープモード)からの復帰の例。