電子回路第2及び演習?

重要な訂正については、出版社のWEBページでも正誤表に掲載していますが、報告があった大小の訂正箇所をこちらに掲載していきます。書籍を購入してくださったかたには、お詫び申し上げます。

全体を通しての訂正

以下の全体を通しての訂正箇所については、出版業界の慣習や出版社の方針のため修正ができませんので、バグ発見点はあたりませんが、気がついたら報告をお願いいたします。

「」

  • 専門用語や物理量などに「」が付いていますが、「」を付ける方針が統一されていないところがあります。

送り仮名

  • おおよそ発行年当時の送り仮名になっていますが、多少揺らぎがあるようです。

スペース

  • ネットリストなど(例:P23)、文法的にスペースの数に依存しない場合は、見やすいようにデリミタとなるスペースの数を多めに入れている箇所があります。また、単に変数に入る値を機作するとき A = 10 のように '=' の両側にスペースを入れていますが、SPICE系シミュレータでは、スペースがデリミタとして使用されるため、'=' の両側にスペースを入れません。この記述方針が徹底されていない箇所が見受けられます。

フォント

  • 全角/半角、イタリック、ゴシックなど、一部フォントやサイズが統一がされていないところがあるようです。ただし、本文と式の記載に関する慣習や出版社の方針もあるので修正はできません。

各ページの訂正

P19, L13

  • 誤:「LTspice付属のモデル・ファイル」
  • 正:LTspice付属の「モデル・ファイル」

P19, L14

  • 誤:「<LTspiceのインストールホルダー >\lib」
  • 正:<LTspiceのインストールホルダー>\lib(余分なスペースと「」をトル)

P19, L15

  • 誤:「サードパーティ製のモデル・ファイル」
  • 正:サードパーティ製の「モデル・ファイル」

P19, L19

  • 誤:「マクロモデル」
  • 正:「マクロ・モデル」

P23, L17

  • 誤:「Is」
  • 正:「IS」(大小文字には依存しませんが、L15と統一するため)

P28, L7

  • 誤:外形表示にする。
  • 正:外形表示にする(シンボルを (。を取り、改行を削除)

P28, 図2-6

  • 誤:Move, Drag, Rotate, Mirror
  • 正:外:Moveボタン, Dragボタン, Rotateボタン, Mirrorボタン

P30, L7

  • 誤:[1]ツールバーで
  • 正:[1]ツールバーの

P31, L2

  • 誤:[1]ツールバーで
  • 正:[1]ツールバーの

P33, L15-16

  • 誤:「半導体デバイスの品番」
  • 正:半導体デバイスの「品番」

P37, L9

  • 誤:配線ラベル
  • 正:「配線ラベル」

P37, L14

  • 誤:[2]「Net Name」フォームで配線ラベルを入力して
  • 正:[2]「Net Name」フォームで「配線ラベル」を入力して

P43, 図2-22

  • 誤:
    2-22m.jpg
  • 正:
    2-22t.jpg

P44, 表2-5

  • 誤:電圧プローブ、電流プローブ
  • 正:「電圧プローブ」、「電流プローブ」

P44, 表2-5の下の囲みL1

  • 誤:[注意1] 正負の極性
  • 正:[注意1]正負の極性(スペースをトル)

P44, 表2-5の下の囲みL2

  • 誤:向きを
  • 正:向きが

P44, 表2-5の下の囲みL4

  • 誤:[注意2] 三端子以上の部品は、
  • 正:[注意2] 三端子以上の部品は、(スペースをトル)

P47, L4

  • 誤:[Add Plot Pane]
  • 正:「Add Plot Pane」

P49, L7

  • 誤:20sから「200s」
  • 正:「20s」から「200s」

P55, L4

  • 誤:PRN形式
  • 正:TSV形式

P58, L3

  • 誤:「エナジーハーベスティング電源IC」
  • 正:「エナジー・ハーベスティング電源IC」

P63, L15

  • 誤:表3-2
  • 正:図3-5

P64, 小見出し

  • 誤:パラメータ・スイープ(.stepディレクティブ)
  • 正:パラメータ・スイープ(「.step」ディレクティブ)

P65, L20

  • 誤:「Top=600mW」「Bottom=-100mW」
  • 正:「Top = 600mW」「Bottom = -100mW」

P66, L8

  • 誤:[2]上下の方向キー
  • 正:[2]上下の[矢印]キー

P66, L12

  • 誤:値が表示される(図3-6)
  • 正:値が表示される(図3-7)

P66, L14

  • 誤:[4]左右の方向キー
  • 正:[4]左右の[矢印]キー

P67, L4

  • 誤:なお、上下の方向キー
  • 正:なお、上下の[矢印]キー

P67, 囲み内

  • 誤:*
  • 正:*(かけ算を表すアスタリスクは全て半角)

P68, 表3-4

  • 誤:*
  • 正:*(かけ算を表すアスタリスクは全て半角)

P74, L4

  • 誤:100mA
  • 正:100mW

P75, L1 小見出し

  • 誤:startup修飾子
  • 正:「startup」修飾子

P75, L2

  • 誤:(Edit Simulation Commandフォーム)で
  • 正:(「Edit Simulation Command」フォーム)で

P83, L5-6

  • 誤:「IN+(非反転入力)」「IN-(反転入力)」「V+(+電源)」「V-(-電源)」「OUT(出力)」
  • 正:「非反転入力(IN+)」「反転入力(IN-)」「+電源(V+)」「-電源(V-)」「出力(OUT)」

P83, L15

  • 誤:V(OUT) = Ad(f){V(IN+)-V(IN-)}
  • 正:V(OUT) = Ad(f){V(IN+)-V(IN-)}(fはイタリック)

P84, L20小見出し

  • 誤:「オペアンプ」のシンボルと、「サブサーキット名」
  • 正:「オペアンプ」のシンボルと「サブサーキット名」

P85, 表4-1 3行2列内

  • 誤:シンボルを[CTRL]+[左クリック]し
  • 正:シンボルを[CTRL]+クリックし

P85, L4小見出し

  • 誤:マクロモデルの「サブサーキット名」
  • 正:「マクロ・モデル」の「サブサーキット名」

P85, L5

  • 誤:マクロモデル
  • 正:「マクロ・モデル」

P85, L7

  • 誤:モデル・ファイル
  • 正:「モデル・ファイル」

P86, L11

  • 誤:モデルファイル
  • 正:「モデル・ファイル」

P88, L11-12

  • 誤:表4-2
  • 正:表4-2(ゴシック)

P90, L1見出し

  • 誤:マクロモデルのファイル指定
  • 正:「マクロ・モデル」のファイル指定

P93, L6

  • 誤:差動利得「Ad(f)」
  • 正:差動利得「Ad(f)」(fはイタリック)

P93, L17小見出し

  • 誤:「SPICE」
  • 正:「LTspice」

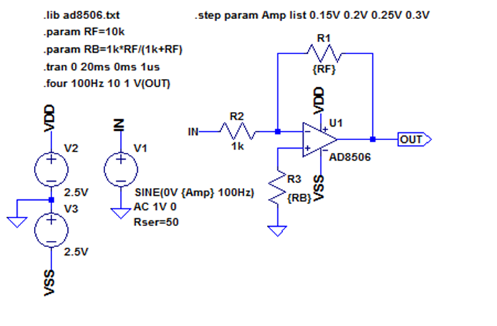
P106, L11

  • 誤:上下の矢印キー
  • 正:上下の[矢印]キー

P106, L12

  • 誤:パラメータ値(RF)
  • 正:パラメータ値「RF」

P107, L11囲み式

  • 誤:2重線囲み
  • 正:1重線囲み

P107, 図4-20 Expression(s) to add 欄

  • 誤:(V(out)-2)/2
  • 正:abs(V(out)-2)/2

P108, L9見出し

  • 誤:(.measureディレクティブ)
  • 正:「.measure」ディレクティブ

P110, L1

  • 誤:パラメータスイープ
  • 正:パラメータ・スイープ

P110, 図4-23 式

  • 誤:Mag(V(OUT))=GAIN/sqrt(2)
  • 正:mag(V(OUT))=GAIN/sqrt(2)(大文字と小文字の見分けはないが、P111の表記と統一するため)

P118, L3

  • 誤:V(OUT) = Ad(f){V(INP)-V(INN)}
  • 正:V(OUT) = Ad(f){V(INP)-V(INN)}(fはイタリック)

P118, L4

  • 誤:V(OUT) = Ad(f){V(INP)-V(INN)+Vos}
  • 正:V(OUT) = Ad(f){V(INP)-V(INN)+Vos}(fはイタリック)

P119, L5

  • 誤:(例 : OP07)
  • 正:(例:OP07)

P126, L1

  • 誤:「RF=1k」
  • 正:「RF = 1k」

P126, L17

  • 誤:「ハサミ」アイコンで削除
  • 正:「はさみ」アイコンで削除

P127, L8

  • 誤:(例:V(OUT))
  • 正:(例:「V(OUT)」)

P128, L3

  • 誤:(OUTPUTで指定した配線
  • 正:(「OUTPUT」で指定した配線

P128, L17

  • 誤:「V(OUT)の雑音特性」
  • 正:「V(OUT)」の雑音特性

P130, L5

  • 誤:ペイン内を、右クリック
  • 正:ペイン内を右クリック

P130, L6

  • 誤:ポップアップメニューから、「Add Trace」
  • 正:ポップアップメニューから「Add Trace」

P131, L10

  • 誤:[CTRL]を押しながら
  • 正:[CTRL]キーを押しながら

P132, L1

  • 誤:「300K=約27℃」
  • 正:「300K = 約27℃」

P133, L12

  • 誤:[5]ポップアップ・メニューから、「Add Trace」
  • 正:[5]ポップアップ・メニューから「Add Trace」

P134, 図4-43

  • 誤:
    4-43.png
  • 正:.tran行修正、.options行追加
    go4-43.png

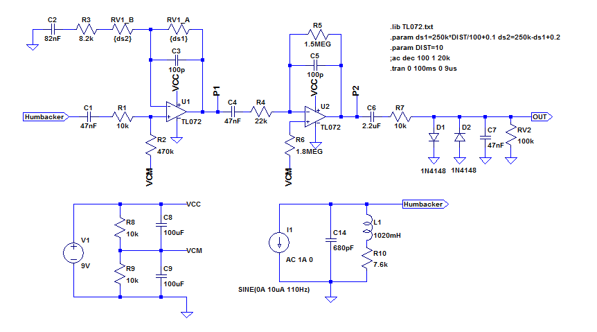
P134, L1

  • 誤:「RF=10kHz」
  • 正:「RF = 10kHz」

P134, L3

  • 誤:Gain=-R1/(Rser+R2)= -9.52(倍)
  • 正:Gain = -R1/(Rser+R2) = -9.52(倍)

P135, L12-13

  • 誤:この例では、「過渡応答」が観測されないため、2周期ぶんの解析時間だけを取っています。
  • 正:この例では、最初から「過渡応答」が観測されないため、「0s」から2周期ぶんの解析時間だけを取っています。

P135, L14 - P136, L2

  • 誤:また、「Transient解析」の「Maximum Timestep」(時間刻み幅)が大きくなると、正確に歪み率が計算できません。 経験的に「Maximum Timestep」を「1/(10000・入力周波数)」ぐらいに設定すると、良い結果になるようです。
  • 正:「歪み解析」は、グラフに表示されたデータポイント数が少ないと正確な値が求められません。LTspiceがデータポイント数に制限をかけないよう、以下のディレクティブを併用してください。 .options plotwinsize=0 右辺に「0」以外の値を指定すると、データポイント数が設定値で制限されます。なお、「.options」ディレクティブは、許容誤差やデフォルト値などの、シミュレータに対する設定を行うための指示子です。また、「Transient解析」の「Maximum Timestep」は、高調波の周期(周波数の逆数)よりも充分に小さな値を設定してください。

P137, L2

  • 誤:「Amp=0.30V」
  • 正:「Amp = 0.30V」

P137, L9

  • 誤:「Amp=0.15V」
  • 正:「Amp = 0.15V」

P137, L10

  • 誤:「Amp=0.25V」
  • 正:「Amp = 0.25V」

P137, L12見出し

  • 誤:バラつき
  • 正:ばらつき

P137, L13

  • 誤:製造バラつき
  • 正:製造ばらつき

P137, L19

  • 誤:バラつき分布
  • 正:ばらつき分布

P137, L21-22

  • 誤:「差動利得」のバラつき
  • 正:「差動利得」のばらつき

P137, L22

  • 誤:「R1」「R2」「R3」のバラつき
  • 正:「R1」「R2」「R3」のばらつき

P138, L1

  • 誤:バラつきの影響
  • 正:ばらつきの影響

P138, L18

  • 誤:デバイスモデルのカスタマイズについては、「デバイスモデリング」の
  • 正:デバイス・モデルのカスタマイズについては、「デバイス・モデリング」の

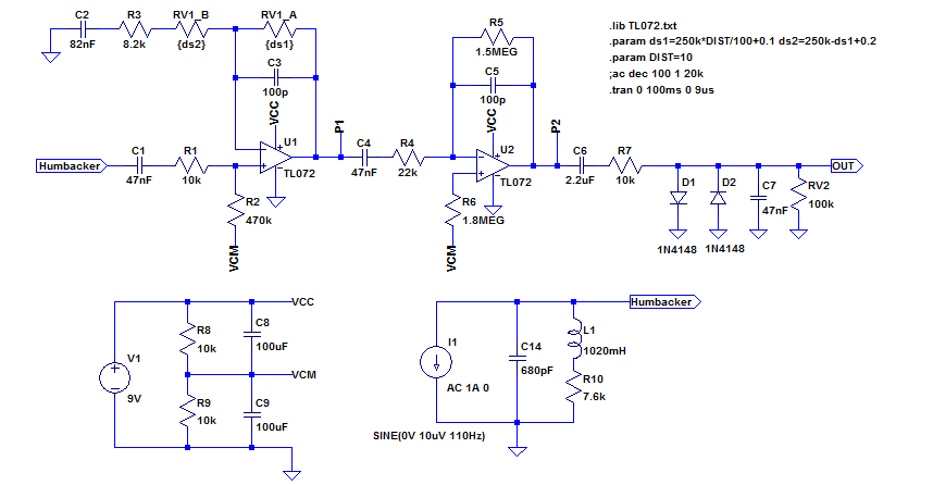
P147, L11-12

  • 誤:「RF(R1の抵抗)」「RT(TRMの抵抗)」「 Rsens(FlexSensor?)」をパラメータスイープ
  • 正:「RF」(R1の抵抗), 「RT」(TRMの抵抗), 「Rsens」(FlexSensor?)をパラメータスイープ

P148, L15

  • 誤:「RF=6.8kohm」「RT=20kohm」
  • 正:「RF = 6.8kohm」「RT = 20kohm」

P150, 図5-6

  • 誤:
    5-06.png
  • 正:回路図2 I1 の下のSINE(0V 10uA 110Hz)
    go5-6.png

P151, 図5-7

  • 誤:
    5-07.png
  • 正:DC offset[A]欄の単位、Amplitude[A]欄の単位
    go5-7.png

P153, L16

  • 誤:「.param」設定
  • 正:「.param」ディレクティブ

P156, 図5-11

  • 誤:
    5-11.png
  • 正:DC offset[A]欄の単位、Amplitude[A]欄の単位
    go5-11.png

P156, L10

  • 誤:sin波の繰り返し
  • 正:「sin波」の繰り返し

P158, L13 [2]の行の後に以下の手順を追加

  • 「.options plotwinsize=0」を追加。「.four」と同様に、歪みを正確に調べるためには、このオプションが必要になる。

P158, L14

  • 誤:[3]「.tran 0 1s 0 9us」に変更する。 「タイムステップ」は「入力周期/1,000」程度、「シミュレーション時間」は、「入力周期×100」程度とする。
  • 正:[3].tran 0 1s 0.5s 1.907us 「Stop Time」は、過渡現象の影響が出ない程度の長さに設定。 「Time to Start Saving Data」は、波形が数周期以上入るように 設定。 「Maximum Timestep」は、[FFTに使用するシミュレーション時間]/262144に設定。「Maximum Timestep」を大きくすると、FFTで調べることができる最高周波数が低くなる。

P158, L22

  • 誤:[8]「Select Waveforms to include in FFT」フォームで、図5-14のように設定を行ない、OKボタンをクリック。 シミュレーション開始時の過渡応答を避けるために、「Start Time = 40ms」とする。また、「窓関数 」は対象とする波形に適したものを選択する。
  • 正:[8][Start Time]と[End Time]は、FFTに使うデータの時間範囲を指定する(波形の1周期以上の長さが必要。ここでは、シミュレーション結果の全データを使用している。

P159, 図5-14

  • 誤:
    5-14.png
  • 正:Start Time:とEnd Time:の値
    go5-14.png

P160, 図5-16

  • 誤:
    5-16b.png
  • 正:Left:, Tick:, Bottom:の値
    go5-16B.png

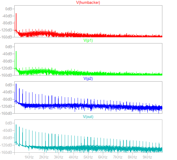
P161, 図5-17

  • 誤:
    5-17.png
  • 正:
    go5-17.png

P163, 図5-18

  • ①②③④をトル

P163, L6

  • 誤:入力信号V(Humbacker)
  • 正:入力信号「V(Humbacker)」

P163, L9

  • 誤:[1]「入力WAVファイル」を指定。
  • 正:[1]「入力WAVファイル」を指定する。

P164, L1

  • 誤:[4]「.wave」「ディレクティブにより、出力WAVファイル」のフォーマットを設定。
  • 正:[4]「.wave」ディレクティブにより、「出力WAVファイル」のフォーマットを設定。

P164, L9

  • 誤:しかし、WAVファイルの
  • 正:しかし、「WAVファイル」の

P165, 脚注

  • 誤:周波数や振幅を変更するための「制御信号の入力ポート」が存在しない(設置は可能)。
  • 正:「入力ポート」が存在しない。

P169, L9

  • 誤:「.ic」を設定します。
  • 正:「.ic」ディレクティブを設定します。

P178, L17

  • 誤:「GBP」(利得帯域幅積)の大きなオペアンプ
  • 正:「利得帯域幅積」(GBP)の大きなオペアンプ

P182, か行

  • 誤: 高速フーリエ変換
  • 正:トル(FFTと書かれている)

P183, ひの項

  • 誤:歪み 205
  • 正:行を削除
トップ   新規 一覧 単語検索 最終更新   ヘルプ   最終更新のRSS